A single key opens many doors. 一把鑰匙,能開許多道門。
這句話頗能形容大型考試某種命題模式──命題端先給考生一把鑰匙:可能是理論、分類規則表、法律條文,也可能是某種概念框架。接著,看考生能不能拿著這把鑰匙打開另一篇作品、另一段資料、另一個案例。
這種命題模式即是「理論框架」加上「實例」,先建立框架,再把框架應用到新語料中。
它可以評量閱讀理解、遷移應用,也可以評量整合應用能力。
以下我想分三部分來談這個主題:第一,近年大型考試怎麼考?哪些題目屬於「理論框架與實例」這種命題方式?第二,這類型的基本架構與特徵是什麼?第三,如何用這個架構,實際建構出一組題組。
近年大型考試中,「理論框架與實例」怎麼考?
「理論框架與實例」命題模式在國、高中升學考試都曾出現,它可以命單題,也可以命題組,次數超出我下面列舉的範圍:
- 112統測四技 22-23 題:畜產罰則
- 113統測四技34-36題:擬人化、〈鬼頭刀〉、〈浪人鰺〉
- 114教育會考國文29-31題:視覺化寫作
- 114學測國文混合題32-36題:〈虯髯客傳〉、概念框架
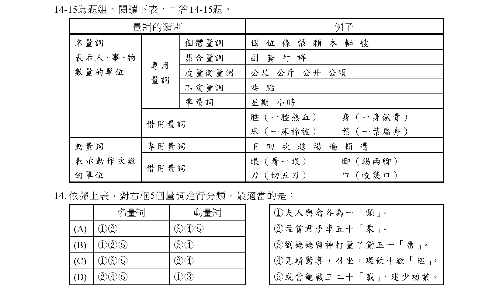
- 115學測國文14-15題:量詞
其評量概念可簡化為一句話:「先理解理論框架,再把理論拿去解釋不同的材料。」
以115學測14-15題為例,量詞分類表是文法規則,第14題舉出案例,請學生將量詞分門別類。

若看更早試題,也能找到相近做法,114統測四技第14題評量諷刺手法常見特徵,它是115學測14題的「前輩」。

再看112統測四技22-23題,這組選文給了罰則(理論框架)與案例,第22題評量學生是否理解罰則內容,第23題需將罰則應用到案例。本組最典型之處,在於框架與案例對應清楚,是「先懂規則,再代入案例」的標準模型。

以上試題表面主題不同,命題邏輯相同,都是「先給工具,再拿工具處理材料」。
這類題型主要評量哪些能力?
「理論框架與實例」主要評量以下三種能力:
- 規則理解能力
這一層評量學生是否能看懂理論、規則、框架在說什麼。
前文列舉112統測四技第22題:「關於上列罰則的理解,何者最適當?」即評量學生是否瞭解規則。
- 應用遷移能力
這一層需把理論、規則、框架應用到新的案例或文本,判斷這個例子屬於哪一類、符合哪一條,能否印證哪個觀點。
例如:112統測四技第23題需依據罰則,判斷小吳的處罰;114教育會考第30題用甲文「視覺化寫作四要素」分析乙劇本;113統測四技第34題依甲文擬人化理論,判讀乙、丙文中魚的「從容」應如何理解;114學測第34題判斷李靖、唐僧認同哪一項身分框架。
以上都是將規則、理論遷移應用至實際案例的試題。
- 驗證、修正能力
這一層評量學生能否依據理論、規則,進行驗證或修正。
114教育會考第31題需依甲文「視覺化寫作四要素」判斷乙劇本畫線處何者最無法呼應,可視為驗證理論;113統測四技第36題反省了甲文的「人類中心主義」,可視為對理論的修正。

題組題目怎麼安排?
命製這類題組,最直覺的辦法是依照「先了解理論,再應用案例」的邏輯設計選文。
當然,選文也可能案例先行,例如114學測混合題選文先出現〈虯髯客傳〉,再說明概念框架,後續又以《西遊記》做為案例深入解說。
題目的考點,有幾種發想方式:
- 考理論、規則本身
常見問法:
- 甲文的核心概念是:
- 關於甲文的理解,最適當的是:
- 考應用遷移能力
常見問法:
- 依據甲文,乙文屬於哪一種類型?
- 用甲文的觀念來看乙文,最適當的是:
- 多觀點、多材料統整比較
若材料比較多,可以評量不同材料與理論怎麼對應。例如114學測34-35題,用「身分框架」解釋李靖、唐僧、紅拂、東海龍王、虯髯客等等角色。
常見問法:
- 乙、丙、丁符合甲文框架的有:
- 甲文框架,在乙文、丙文表現有什麼差別?
這類題組怎麼發想?
先有理論
發想這類題組,可先找出適合的理論框架:
- 用來判斷不同材料的「分類表」
- 用來解釋作品的「理論」
- 用來處理案例的「規則」
- 用來分析文本的「閱讀角度」或「寫作手法」
先找理論框架,再找可被應用的文學作品、生活案例、圖像、古文例句……等等,會比較容易命出來。
舉例來說,有了「視覺化寫作四要素」,就去找《進擊的鼓手》劇本片段,讓考生判斷哪些地方呼應、哪些地方不呼應;有了「畜產罰則」,再設計小吳、小周的具體案例,讓學生代入法條;有了「擬人化」理論,再找兩篇海洋書寫,讓學生判斷哪些描寫真的是擬人化,效果有何差異。
實際命題時,也可能「先有案例,再找理論」,而我覺得先找出理論更容易命題,它能確保後面相關素材落在同一條分析軸線上。
以下我嘗試用「先找理論,再找實例」的步驟,命一組學測難度中間偏易的多重文本混合題。
實作練習:從理論到題組
進入AI時代以後,命題發想前詢問AI,可得到很多靈感。
例如AI給我以下建議:
理論──旁觀者效應。
古文──《韓非子‧難言》:「故君子難言也。」
後續查證資料,發現「旁觀者效應」意義與「故君子難言也」不甚搭配,「旁觀者效應」指發生急難時現場旁觀者人數越多,個人伸出援手的機率反而越低,與《韓非子‧難言》談高風險諫言情境不同。
再請AI推薦其他相關理論,進而找出「組織沉默」,較能說明皇權時代群臣噤聲情境,因此最終以它為理論框架,參考Morrison, E. W.(2014),〈Employee Voice and Silence〉撰寫相關內容。
古文材料改用《晉書‧張華傳》,因其情節豐富,考點較容易設計。
雖然AI第一時間給的資料並未真正用來命題,但一連串命題想法可透過反覆討論逐步修正、落實。
實作成果
本題組甲文是理論框架,乙文是被分析的史傳案例,第1題做框架與應用,第2、3題處理文本解讀,第4題嘗試以「避免組織沉默」收束概念。
1-4 題為題組。閱讀下文,回答 1-4 題。
【甲】
在群體或組織中,人們看見問題也不一定願意說出口。現代研究指出,造成「組織沉默」的原因很多:有人擔心發言會帶來責難,有人認為說了未必能改變結果,也有人顧慮上位者或同儕,不願當第一個發言的人。尤其權力差距明顯、發言風險較高時,眾人更傾向沉默。
然而,也不是所有人都選擇不說。若一個人對群體、組織或他人福祉有較強的責任感,較可能把發聲視為自己分內之事;相反地,若較重視個人後果,便可能傾向保持沉默。由此可見,組織中的發聲與沉默,既和情境中的風險與徒勞感有關,也和個人如何看待自身責任有關。
【乙】
西晉惠帝時,皇后賈氏專權,圖謀廢去太子司馬遹。劉卞面見張華,勸其支持太子先發制人,廢黜賈后,張華卻認為皇帝仍在,太子起事名義不正,且朝廷勢力紛雜,未必能成。後來流出一封太子意圖叛變的文稿,皇帝召群臣討論此事,史書記載:
帝會群臣於式乾殿,出太子手書,遍示群臣,莫敢有言者。惟華諫曰:「此國之大禍。自漢武以來,每廢黜正嫡,恆至喪亂。且國家有天下日淺,願陛下詳之。」尚書左僕射裴頠以為宜先檢校傳書者,又請比校太子手書,不然,恐有詐妄。賈后乃內出太子素啟事十餘紙,眾人比視,亦無敢言非者,議至日西不決,后知華等意堅,因表乞免為庶人,帝乃可其奏。(《晉書‧張華傳》)
1. 依據甲文內容,回答下列問題:
(1)惠帝出示太子文稿,群臣「莫敢有言者」,主要原因是什麼?(占 2 分)
(2)在組織沉默之時,惟張華敢諫,他發言的心理因素可能是什麼?(占 2 分)
2. 關於乙文人物敘述,最適當的是:(占 2 分)
(A)群臣認為太子造反,只是不明說
(B)劉卞、裴頠分別支持賈后與太子
(C)賈后因皇帝相信太子,只好退讓
(D)張華不幫太子造反,也不想殺他
3. 根據文章推論,乙文「眾人比視,亦無敢言非者」,讓眾人沉默的壓力來源最可能是誰?該人訴求為何?(各 2 分,共占 4 分)
4. 上位者不欲朝廷形成「組織沉默」文化,最適合用以自勉的觀念是:(占 2 分)
(A)聽言察行,以知其情
(B)兼聽則明,偏信則暗
(C)聽其言而必責其用,觀其行而必廣其益
(D)視於無形則謂之明,聽於無聲則謂之聰
結語
歷年大型考試試題有很多好題目,揀選相似題型,歸納命題模式,有助於增進命題技巧。
108課綱強調素養精神,強調能力遷移,「理論框架與實例」是蠻不錯的命題方向。第一,它較容易命製跨領域試題。第二,由理論走向實例,本身就是能力遷移。想要命製本類試題,「先找框架,再找語料」是比較容易的辦法。
「一把鑰匙,能開許多道門。」
寫下這篇命題心得,希望替同樣關心命題設計的人,整理出一條較可操作的思路。